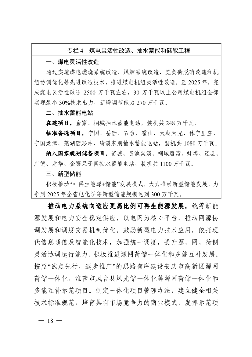
日前,安徽省發布能源發展“十四五”規劃,規劃提出,多元高效利用生物質能,推進農林生物質熱電聯產項目新建和供熱改造,合理規劃城鎮生活垃圾焚燒發電項目,積極推進生物質非電開發。統籌布局生物燃料乙醇項目,適度發展先進生物質液體燃料。
本規劃把大力推進可再生能源發展作為重要任務之一,通過發展可再生能源加快推動能源結構低碳轉型,2025 年可再生能源發電量達到 680 億千瓦時,提出建設抽水蓄能基地、智慧融合發展光伏、健康發展風電、多元發展生物質能。預計 2025 年可再生能源電力總量消納責任權重達到 25%左右,相當于年減少二氧化碳排放量約 6900 萬噸以上,減少二氧化硫排放量 1.3 萬噸以上,減少氮氧化物排放1.6 萬噸以上。
安徽省發展改革委 安徽省能源局關于印發安徽省能源發展“十四五”規劃的通知
各市人民政府,省有關單位:
經省政府同意,現將《安徽省能源發展“十四五”規劃》印發給你們,請結合實際,認真組織實施。
安徽省發展改革委 安徽省能源局
2022年5月25日













































